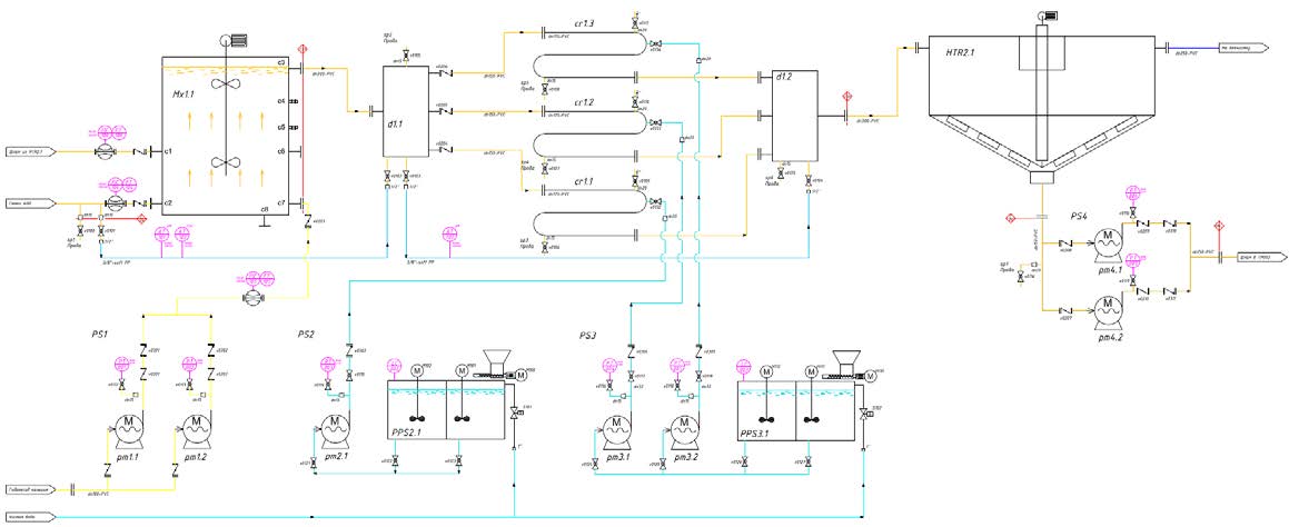
Acid Mine Drainage 360m3/h for RMG, Georgia. 2024year
Wastewater treatment plant of acid mine drainage 360m3/h. High concentrated water SO4-22000mg/l(max 40000mg/l), Fe-77-mg/l(max 1500mg/l), TSS – up to 2000mg/l, pH-2.5.
First stage: Neutralization by Lime milk (calcium hydroxide); Flocculation; Sedimentation; pumping of slurry;
Second stage: Fine chemical treatment + flocculation; dissolved air flotation; pumping of slurry.






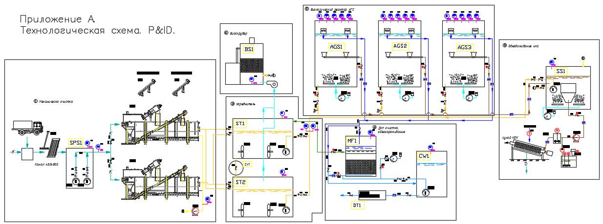
Wastewater treatment plant 3000m3/day of mixed sewage of Municipal and industrial wastewater for city Kvarely, Georgia. 2023-2025year.
Stages: detailed design project; construction supervision; equipment installation; commissioning; operation and education of staff of WWTP.
Technology of biological treatment plant – Aerobic Granular Sludge.



















